2 Classes processuais
Descrever quais classes processuais são consideradas no cálculo dos principais indicadores (IAD, tempo do processo e Metas Nacionais do CNJ).
Nos indicadores como Índice de Atendimento à Demanda (IAD), tempo do processo e na aferição das Metas Nacionais do Poder Judiciário, nem todas as classes processuais são incluídas no cálculo.
Assim, são elencadas abaixo as classes processuais que são consideradas nas Metas Nacionais e nos indicadores como IAD, tempo do processo, entre outros, conforme parametrização do DataJud e glossário das Metas Nacionais.
Observação: As classes com tipo procedimento “Outro” e “Investigatório” só são contabilizadas para as metas e indicadores a partir do movimento de recebimento de denúncia ou queixa.
As classes de recursos internos do STM, como Agravo Interno Criminal, Embargos Infringentes e de Nulidade e Embargos de Declaração, apesar de serem casos de conhecimento, não são computadas nos indicadores por não serem consideradas como casos novos na parametrização do DataJud.
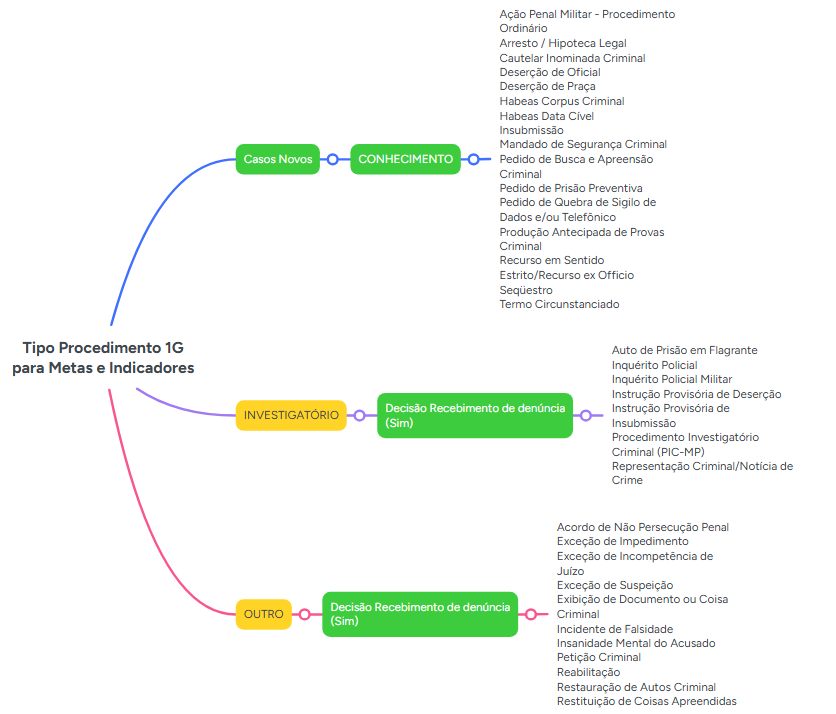
Classes Processuais - 1ª instância da JMU
Classes Processuais - STM
Tabelas
Tabela - Classes Processuais - 1ª instância da JMU
| Classe | Tipo Procedimento |
|---|---|
| AÇÃO PENAL MILITAR - PROCEDIMENTO ORDINÁRIO | CONHECIMENTO |
| ARRESTO / HIPOTECA LEGAL | CONHECIMENTO |
| CAUTELAR INOMINADA CRIMINAL | CONHECIMENTO |
| DESERÇÃO DE OFICIAL | CONHECIMENTO |
| DESERÇÃO DE PRAÇA | CONHECIMENTO |
| HABEAS CORPUS CRIMINAL | CONHECIMENTO |
| HABEAS DATA | CONHECIMENTO |
| INSUBMISSÃO | CONHECIMENTO |
| MANDADO DE SEGURANÇA CRIMINAL | CONHECIMENTO |
| PEDIDO DE BUSCA E APREENSÃO CRIMINAL | CONHECIMENTO |
| PEDIDO DE PRISÃO PREVENTIVA | CONHECIMENTO |
| PEDIDO DE QUEBRA DE SIGILO DE DADOS E/OU TELEFÔNICO | CONHECIMENTO |
| PRODUÇÃO ANTECIPADA DE PROVAS CRIMINAL | CONHECIMENTO |
| RECURSO EM SENTIDO ESTRITO/RECURSO EX OFFICIO | CONHECIMENTO |
| SEQÜESTRO | CONHECIMENTO |
| TERMO CIRCUNSTANCIADO | CONHECIMENTO |
| AUTO DE PRISÃO EM FLAGRANTE | INVESTIGATÓRIO |
| INQUÉRITO POLICIAL | INVESTIGATÓRIO |
| INQUÉRITO POLICIAL MILITAR | INVESTIGATÓRIO |
| INSTRUÇÃO PROVISÓRIA DE DESERÇÃO | INVESTIGATÓRIO |
| INSTRUÇÃO PROVISÓRIA DE INSUBMISSÃO | INVESTIGATÓRIO |
| PROCEDIMENTO INVESTIGATÓRIO CRIMINAL (PIC-MP) | INVESTIGATÓRIO |
| REPRESENTAÇÃO CRIMINAL/NOTÍCIA DE CRIME | INVESTIGATÓRIO |
| ACORDO DE NÃO PERSECUÇÃO PENAL | OUTRO |
| EXCEÇÃO DE IMPEDIMENTO | OUTRO |
| EXCEÇÃO DE INCOMPETÊNCIA DE JUÍZO | OUTRO |
| EXCEÇÃO DE SUSPEIÇÃO | OUTRO |
| EXIBIÇÃO DE DOCUMENTO OU COISA CRIMINAL | OUTRO |
| INCIDENTE DE FALSIDADE | OUTRO |
| INSANIDADE MENTAL DO ACUSADO | OUTRO |
| PETIÇÃO CRIMINAL | OUTRO |
| REABILITAÇÃO | OUTRO |
| RESTAURAÇÃO DE AUTOS | OUTRO |
| RESTITUIÇÃO DE COISAS APREENDIDAS | OUTRO |
Tabela - Classes Processuais - STM
| Classe | Tipo Procedimento |
|---|---|
| AÇÃO PENAL MILITAR - PROCEDIMENTO ORDINÁRIO | CONHECIMENTO |
| APELAÇÃO CRIMINAL | CONHECIMENTO |
| CONFLITO DE JURISDIÇÃO | CONHECIMENTO |
| CONSELHO DE JUSTIFICAÇÃO | CONHECIMENTO |
| CORREIÇÃO PARCIAL MILITAR | CONHECIMENTO |
| DESAFORAMENTO DE JULGAMENTO | CONHECIMENTO |
| HABEAS CORPUS CRIMINAL | CONHECIMENTO |
| HABEAS DATA | CONHECIMENTO |
| INCIDENTE DE RESOLUÇÃO DE DEMANDAS REPETITIVAS | CONHECIMENTO |
| MANDADO DE SEGURANÇA CRIMINAL | CONHECIMENTO |
| PEDIDO DE QUEBRA DE SIGILO DE DADOS E/OU TELEFÔNICO | CONHECIMENTO |
| RECLAMAÇÃO MILITAR | CONHECIMENTO |
| RECURSO DE OFÍCIO (REMESSA NECESSÁRIA CRIMINAL) | CONHECIMENTO |
| RECURSO EM SENTIDO ESTRITO | CONHECIMENTO |
| REPRESENTAÇÃO P/ DECLARAÇÃO DE INDIGNIDADE/INCOMPATIBILIDADE | CONHECIMENTO |
| REVISÃO CRIMINAL | CONHECIMENTO |
| INQUÉRITO POLICIAL | INVESTIGATÓRIO |
| INQUÉRITO POLICIAL MILITAR | INVESTIGATÓRIO |
| PROCEDIMENTO INVESTIGATÓRIO CRIMINAL (PIC-MP) | INVESTIGATÓRIO |
| REPRESENTAÇÃO CRIMINAL/NOTÍCIA DE CRIME | INVESTIGATÓRIO |
| EXCEÇÃO DE IMPEDIMENTO | OUTRO |
| EXCEÇÃO DE SUSPEIÇÃO | OUTRO |
| PETIÇÃO CRIMINAL | OUTRO |
| REABILITAÇÃO | OUTRO |
| RESTAURAÇÃO DE AUTOS CRIMINAL | OUTRO |
| REVISÃO JUDICIAL - RDII | OUTRO |